好书要读,好物要“袋”。全校书迷注意啦!一场以经典书籍为灵感的帆布袋创作盛宴即将来袭,用画笔解锁书中乾坤,打造专属你的“移动书库”!
活动对象
全校师生
报名方式
通过“到梦空间”线上平台报名参与本次活动,凭报名详情到图书馆社会科学阅览室1(2-4),签到领取DIY手工创作材料包。
创作时间:11月10日-11月21日
活动说明
参赛读者可自行选择喜爱书籍或根据图书馆精选经典书籍进行阅读,结合书中插画、金句或阅读感悟以灵感,自行设计并完成布袋绘制(可结合插画临摹、金句书法、拼贴等多种形式完成成品绘制)。
提交要求:附简短创作说明,说明书籍名称、灵感来源及设计理念。(电子版及纸质版各一份)
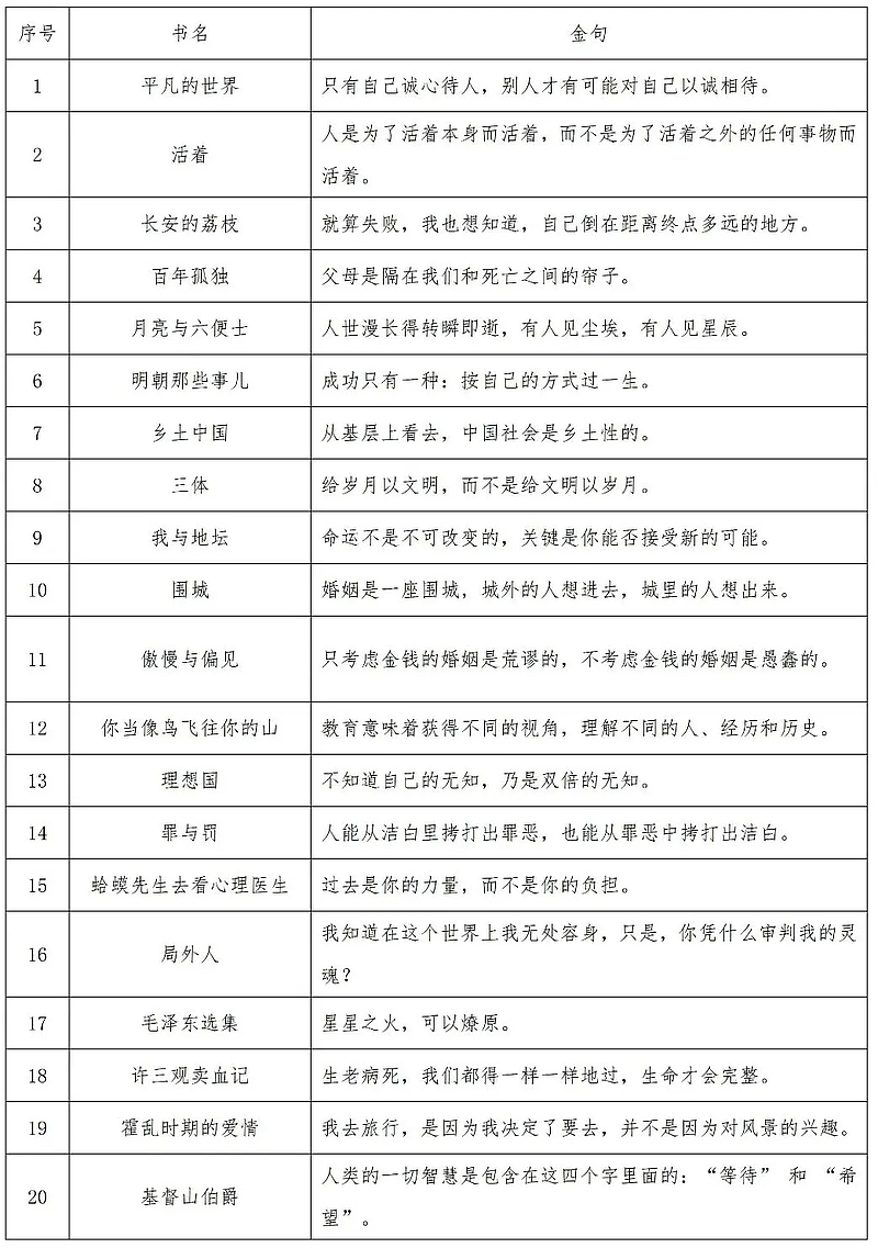
书籍推荐

投票与奖项说明
关注图书馆公众号,在各位师生完成“书香帆布袋”作品创作后,图书馆将发起线上投票通道。最终将依据票数高低确定获奖名单:设置一等奖 “书韵天成奖” 2 名、二等奖 “文彩斐然奖” 3 名、三等奖 “文心初绽奖” 5 名,另设优秀奖 15 名。其中,一等奖至三等奖获奖者将获得对应荣誉证书,以资鼓励。
活动奖品

一等奖(3D立体小夜灯)

二等奖(小米保温杯)

三等奖(笔记本礼盒套装)

优秀奖(镂空金属书签)

