图书馆
学校首页
馆藏资源
读者服务
阅读推广
排行榜
读者指南
本馆概况
返回首页
学校首页
馆藏资源
查找图书
馆藏电子资源
试用电子资源
特色资源
OA开放资源
自建库
读者服务
开馆时间
入馆须知
新书通报
入馆教育
人脸识别
图书预约
座位预约
高等教育资讯
馆际互借
文献传递
查收查引
阅读推广
推广活动
全景图书馆
排行榜
捐赠图书
外借图书
读者借阅
图书馆达人
读者指南
规章制度
答疑解惑
帮助
本馆概况
本馆概况
部门介绍
馆舍布局
馆容馆貌
返回首页
首页
/
排行榜
/
外借图书
/
正文
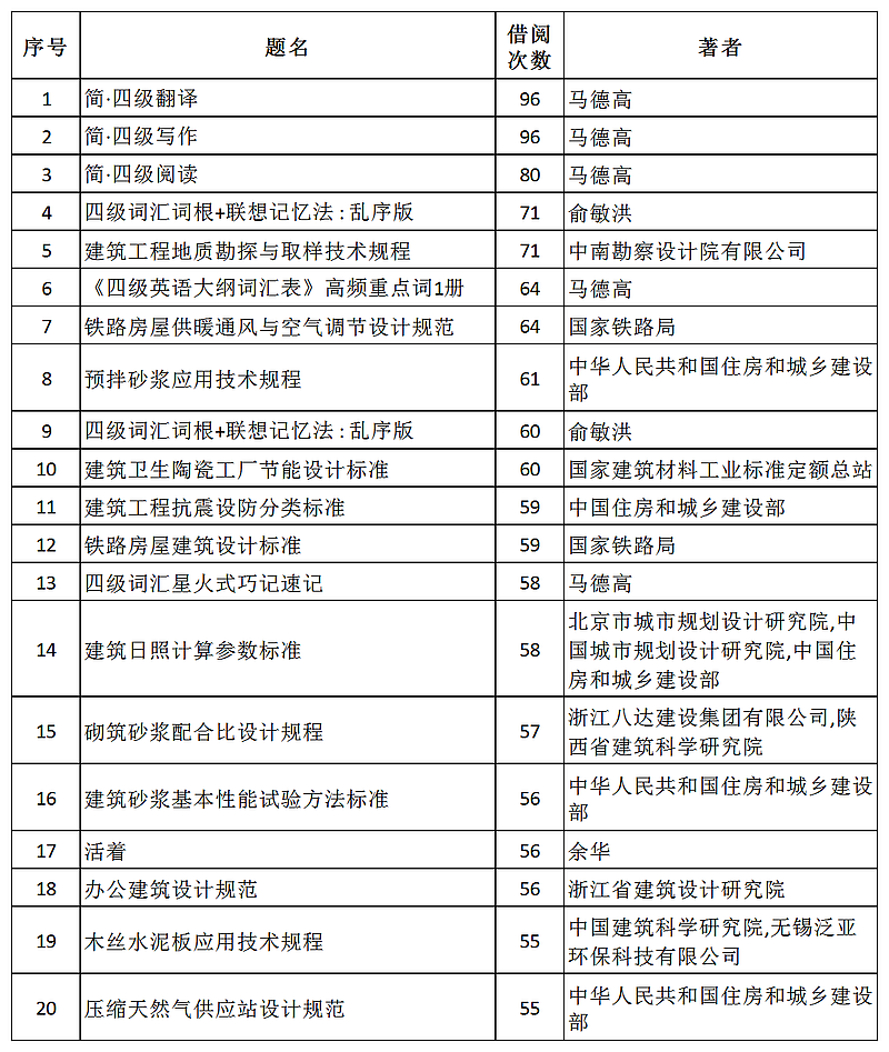
2023年图书外借排行榜
来源:图书馆
发布时间:2024-07-11 11:11
浏览量:
打印
保存
字体:
大
中
小
分享:
扫一扫在手机查看当前页